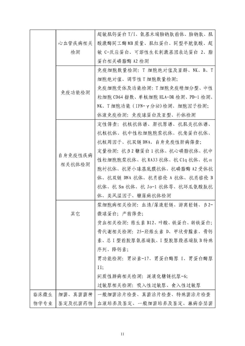
近日,国家卫健委印发国家检验医学中心设置标准的通知,药物基因组学检测(MTHFR C677T、HLA B*5801、APOE、ALDH2、CYP2C19、UGT1A1)纳入国家检验医学中心必备检验项目清单。

国家检验医学中心设置标准













内容来源:国家卫健委
近日,国家卫健委印发国家检验医学中心设置标准的通知,药物基因组学检测(MTHFR C677T、HLA B*5801、APOE、ALDH2、CYP2C19、UGT1A1)纳入国家检验医学中心必备检验项目清单。

国家检验医学中心设置标准













内容来源:国家卫健委